喜報 | 金彩新材料榮獲中國紡織工業聯合會科技進步獎二等獎!
在全面貫徹黨的二十屆四中全會精神,以科技創新與產業創新深度融合引領新質生產力發展的重要時期,紡織行業以科技為筆、創新為墨,持續書寫高質量發展篇章。11月28日,2025年度中國紡織工業聯合會科學技術獎勵大會在北京人民大會堂隆重舉行,對年度中國紡聯科學技術獎獲獎單位和個人進行表彰,為“十四五”規劃圓滿收官標注創新注腳,為“十五五”規劃謀篇啟幕凝聚科技力量。

喜報表彰 熱烈祝賀
當北京人民大會堂的穹頂映照出紡織行業創新者的身影,當科技表彰的掌聲在這座承載國家記憶的殿堂里回響,一份屬于浙江金彩新材料有限公司的榮耀正式揭曉!
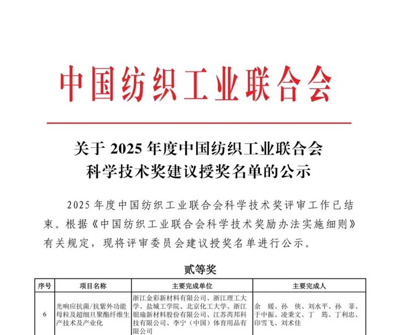
在本次備受矚目的盛會上,正式頒布了本年度科技獎獲獎名單。其中,由浙江金彩新材料有限公司、浙江理工大學、鹽城工學院、北京化工大學、浙江銀瑜新材料股份有限公司、江蘇芮邦科技有限公司、李寧(中國)體育用品有限公司共同完成的 《光響應抗菌/抗紫外功能母粒及超細旦聚酯纖維生產技術及產業化》 項目,憑借其突出的創新性與產業化價值,成功斬獲 “中國紡織工業聯合會科技進步獎二等獎”!
中國紡織工業聯合會科學技術獎作為紡織行業極具權威性和影響力的科技獎項,其評選標準嚴苛,聚焦技術的創新性、先進性和產業化應用價值。這一榮譽不僅是對該項目技術價值的高度認可,更是對金彩新材料及合作單位創新實力的充分肯定!

● 浙江金彩新材料有限公司總經理孫俠先生(前排右三) 上臺領獎

這份榮譽,是里程碑,更是新起點。能在北京人民大會堂獲此殊榮,浙江金彩新材料有限公司表示,本次獎項的獲得,離不開各合作單位的通力協作與辛勤付出,更離不開行業各界對金彩新材料創新發展的支持與信任。自成立以來,金彩新材始終秉持“科技引領創新,品質鑄就未來”的發展理念,將科技創新作為企業核心競爭力,不斷加大研發投入,深耕功能聚酯纖維領域,先后攻克多項技術難題,推出一系列具有市場競爭力的創新產品。


人民大會堂見證榮耀,科技大獎彰顯實力!此次榮獲中國紡織工業聯合會科技進步獎二等獎,是對公司研發實力和創新成果的一次重要檢閱,也為公司后續發展注入了強大動力。未來,浙江金彩新材料有限公司將以此為契機,進一步深化與高校、科研機構及行業伙伴的產學研合作,持續聚焦紡織新材料領域的技術創新與突破,不斷提升產品品質與核心競爭力,以更多優質的創新成果助力紡織行業高質量發展,為推動新質生產力在紡織領域的蓬勃發展貢獻金彩力量!